2.3 SDD Work Product 출력 과정
SDD (Software Detailed Design) 산출물을 출력하는 과정이다.
SWUD Diagram 생성 후 작업을 해야 Work Product에 이미지가 포함되어 생성된다.
1. SWUD 모델 열기
Work Product 생성하고자 하는 Component를 갖는 SWAD 모델을 연다.
RapidAUTO Tray Icon에서 Manage Solution… 선택
Manage Solution 창에서 열고자 하는 Solution을 선택
Active Model을 SW Use Case Model 선택
Set Active Solution 버튼을 눌러서 적용
RapidAUTO Tray Icon에서 Open Active Solution 선택
SWUC 모델에서 Diagram 생성을 원하는 SWAD 모델 Open
SWAD 모델에서 Diagram 그리기를 원하는 Component의 SWUD 모델을 연다.
Diagram을 그릴 SW-C를 선택
Context Menu에서 Open SW Unit Design Model 선택
2. Work Product 생성 기능
Work Product의 경우 출력하고자 하는 SWUD 모델에서 SDD Diagram 자동 생성 과정을 통해 Diagram 생성 후 작업을 해야 Work Product에 이미지가 포함되고, SDD Description 작성 과정을 통해 Description 획득 후 작업을 해야 Description이 포함된다.
SWUD 모델에서 Work Product를 출력한다.
Root 선택
Context Menu에서 SDD Work Product > Generate SDD Work Product 선택
<Solution Path>/<SolutionName>_WorkProduct/SWE.3 폴더 하위에 Diagram 저장
“문서 스펙 구성” 창이 뜨면 “완료” 버튼 클릭
“Publishing 결과” 창에서 docx 생성 확인
3. Work Product 산출물 점검
Work Product는 <SolutionPath>/<SolutionName>_SWUD/<SubsystemName>_SWUD/<ComponentName>_SWUD/<ComponentName>_SWUD_rpy 폴더 내에서 확인할 수 있다.
Static Design
- Header
Unit Specification
- Function
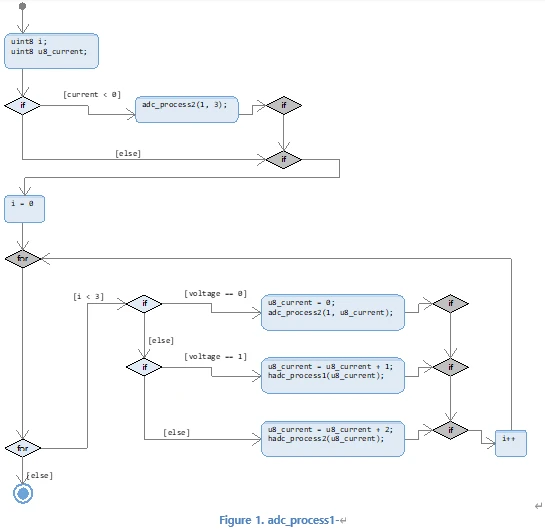
- Activity Diagram
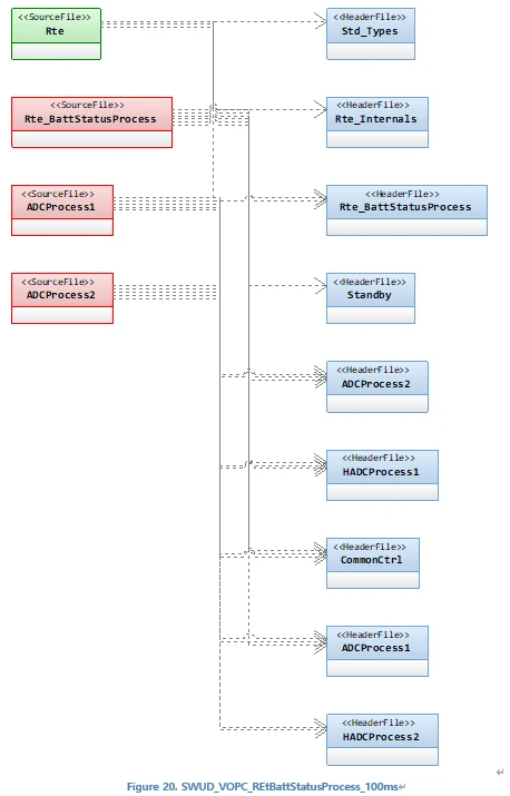
- Class Diagram
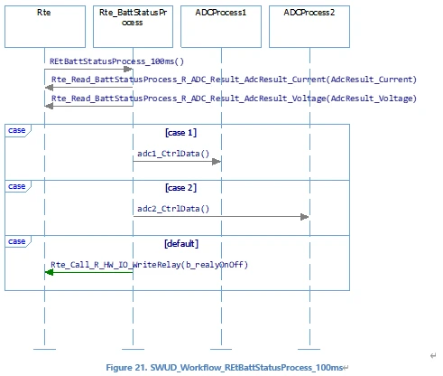
- Sequence Diagram













